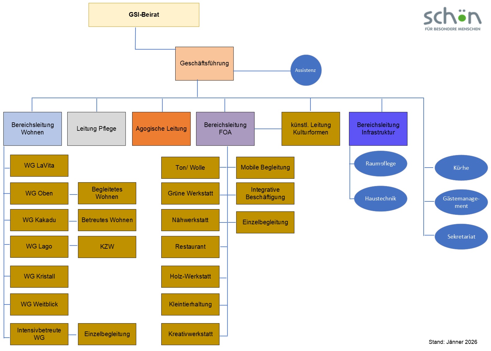
Wir arbeiten klar strukturiert,
das nahtlose Ineinandergreifen
aller einzelnen Bereiche ist erprobt
und bewährt.

Organigramm